银河娱乐app

当前位置:主页 > 办事流程 > 行政工作

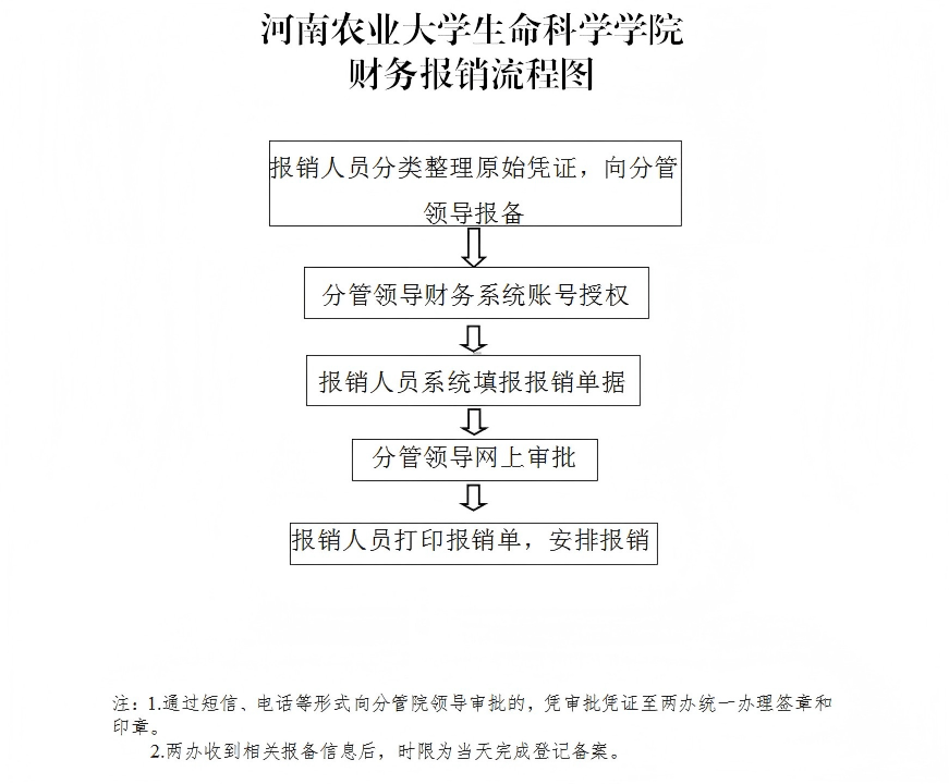
4.银河娱乐App 财务报销流程图

发布时间:2021-11-28 16:31    浏览次数: