银河娱乐app

当前位置:主页 > 招生就业 > 就业信息

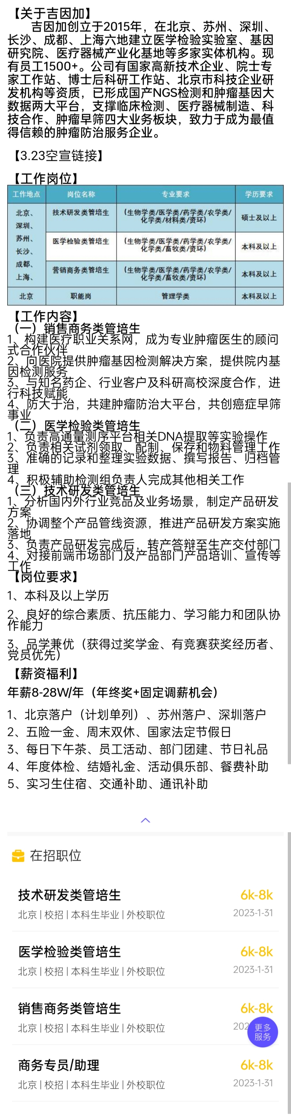
北京吉因加医学检验实验室有限公司

发布时间:2023-03-17 22:31    浏览次数: