近日,银河娱乐App
刘娜教授团队在《Plant Biotechnology Journal》上发表了题为“The TaMADS2-TaTBL21 Module Enhances Wheat Resistance to Stripe Rust by Activating TaGKL- Mediated Immunity”的研究论文。该研究首次揭示了TaMADS2-TaTBL21-TaGKL功能模块形成的免疫调控通路。该通路通过协同促进水杨酸(SA)与甘油-3-磷酸(G3P)等核心防御代谢物的积累,从而系统性增强小麦对条锈病的抗性。该发现不仅解析了小麦抗条锈病的新机制,同时为作物遗传改良提供了优异基因资源与分子靶点。

小麦作为全球最重要的粮食作物之一,其安全生产长期受到条锈病(Puccinia striiformis f. sp. tritici, Pst)的严重威胁。该病害每年导致全球小麦减产超过550万吨,仅在中国年均发生面积就达250万公顷,对粮食安全构成持续挑战。发掘抗病基因并阐明其作用机制,已成为培育持久抗病品种的关键基础。MADS-box转录因子在植物发育与非胁迫应答中具有重要调控功能,然而其在小麦与条锈菌互作过程中的作用机制仍不清楚。
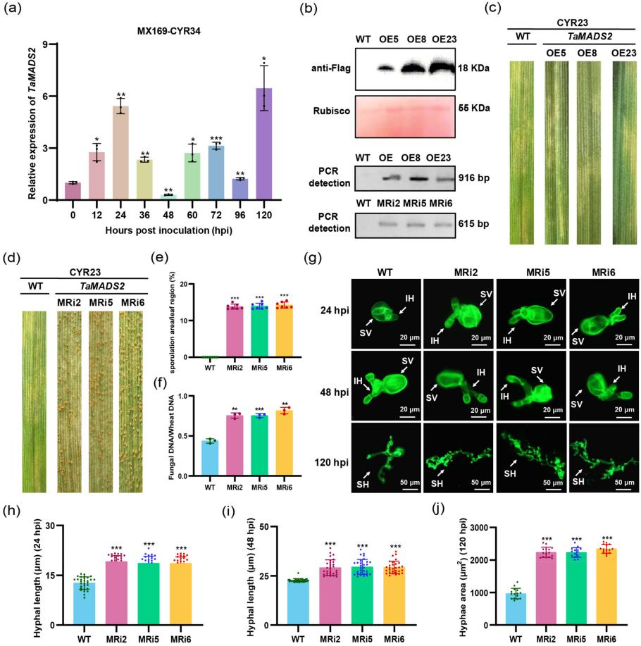
TaMADS2在条锈菌侵染早期表达显著上调,提示其可能参与寄主对病原的早期免疫应答(图1a)。过表达TaMADS2显著增强对CYR23与CYR34的抗性,表现为孢子堆减少、H2O2积累增强、菌丝生长抑制;而沉默株系则感病性显著增强(图1-2)。上述结果表明,TaMADS2作为正向调控因子,参与小麦-Pst互作过程。


小麦作为全球最重要的粮食作物之一,其安全生产长期受到条锈病(Puccinia striiformis f. sp. tritici, Pst)的严重威胁。该病害每年导致全球小麦减产超过550万吨,仅在中国年均发生面积就达250万公顷,对粮食安全构成持续挑战。发掘抗病基因并阐明其作用机制,已成为培育持久抗病品种的关键基础。MADS-box转录因子在植物发育与非胁迫应答中具有重要调控功能,然而其在小麦与条锈菌互作过程中的作用机制仍不清楚。
TaMADS2在条锈菌侵染早期表达显著上调,提示其可能参与寄主对病原的早期免疫应答(图1a)。过表达TaMADS2显著增强对CYR23与CYR34的抗性,表现为孢子堆减少、H2O2积累增强、菌丝生长抑制;而沉默株系则感病性显著增强(图1-2)。上述结果表明,TaMADS2作为正向调控因子,参与小麦-Pst互作过程。

图1. TaMADS2受Pst诱导并正向调控小麦对无毒菌株CYR23的抗性

图2. TaMADS2正向调控小麦对Pst毒性菌株CYR34的抗性
在普通小麦中,TaMADS2的表达受BTH与DC3000显著诱导(图3a, 4a)。过表达TaMADS2能够增强小麦防御反应:在BTH处理下,TaPR1、TaPR4和TaWCI2等防御基因表达显著上调(图3b-d);在DC3000侵染后,TaPR1与TaPR4的表达水平亦明显升高(图4b-c)。上述结果表明,TaMADS2可能通过调控系统获得性抗性(SAR)通路参与免疫应答。


图3. TaMADS2受BTH诱导并增强防御基因的表达

图4. TaMADS2受DC3000诱导并增强防御基因的表达
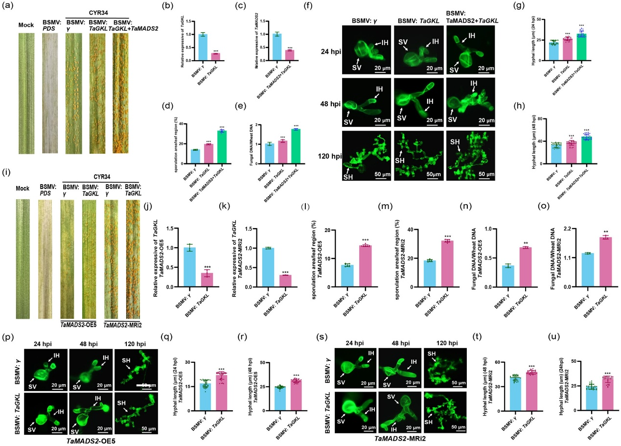
基于RNA-Seq分析及酵母单杂交、EMSA与双荧光素酶报告基因实验证实,TaMADS2可直接结合甘油激酶基因TaGKL的启动子并激活其转录(图5)。功能验证显示,单独沉默TaGKL可降低小麦对条锈菌的抗性;而同时沉默TaMADS2与TaGKL则进一步加剧感病性,表明二者在小麦免疫调控中具有协同作用(图6)。


图5. TaMADS2直接结合TaGKL的启动子并激活其转录

图6. TaMADS2-TaGKL协同调控小麦对条锈病的抗性
TaMADS2与TaTBL21在体内外均存在相互作用。酵母双杂交、双分子荧光互补、Pull-down及Co-IP等多种方法验证了这一互作关系(图7a-e)。进一步功能分析显示,TaMADS2与TaTBL21共表达能够协同增强下游基因TaGKL的转录(图7f),表明两者共同构成一个增强TaGKL表达的调控复合体。


图7. TaMADS2和TaTBL21互作调控TaGKL的表达
TaMADS2过表达植株中SA与G3P积累显著上升,沉默植株中则下降;共沉默TaMADS2与TaGKL导致代谢物进一步减少,表明该模块通过调控SA与G3P合成参与系统抗性过程。
综上,该研究发现转录因子TaMADS2是小麦抗条锈病中的一个正向调控因子,它与TaTBL21互作激活下游甘油激酶基因TaGKL的转录表达,级联调控小麦免疫反应(图8)。该研究在解析TaMADS2-TaTBL21-TaGKL抗病通路的同时,揭示了其在平衡抗病与产量方面的潜力,为培育广适抗病品种提供了新思路与重要参考。

综上,该研究发现转录因子TaMADS2是小麦抗条锈病中的一个正向调控因子,它与TaTBL21互作激活下游甘油激酶基因TaGKL的转录表达,级联调控小麦免疫反应(图8)。该研究在解析TaMADS2-TaTBL21-TaGKL抗病通路的同时,揭示了其在平衡抗病与产量方面的潜力,为培育广适抗病品种提供了新思路与重要参考。

图8. TaMADS2介导的小麦条锈病防御机制的工作模型
银河娱乐App
在读博士生赵世佳为论文第一作者,刘娜教授、郑文明教授、王旭副教授和美国南卡罗来纳大学傅正擎教授为共同通讯作者,西北农林科技大学康振生院士,詹刚明教授,扬州大学柏贵华教授指导并参与了课题研究。本研究得到国家自然科学基金(32402330)、国家重点研发计划子课题(2021YFD1401003)以及银河娱乐App
高层次人才培养专项(30500924, 30501347)等项目的支持。
文章链接://doi.org/10.1111/pbi.70476
文章链接://doi.org/10.1111/pbi.70476



